
摘要:国际金价持续暴涨突破5000美元关口,黄金股上演涨停潮。随着近段时间以来国际金价不断跳涨并且频频创新高,黄金股已经成为现阶段A股市场的热点风口。在周一黄金股上演批量涨停潮的大背景下,股价尚未明显启动的金矿资源股或具备相当大的补涨空间。
周一,资本市场刮起阵阵“涨价风”,有色锌、黄金股、有色铜、小金属、钛白粉……领涨概念无一离不开涨价的催化。
炒股就看金麒麟分析师研报,巨擘,专科,实时,全面,助您挖掘后劲主题契机!
【导读】联博基金董事长变更
中国基金报记者 吴娟娟 曹雯璟
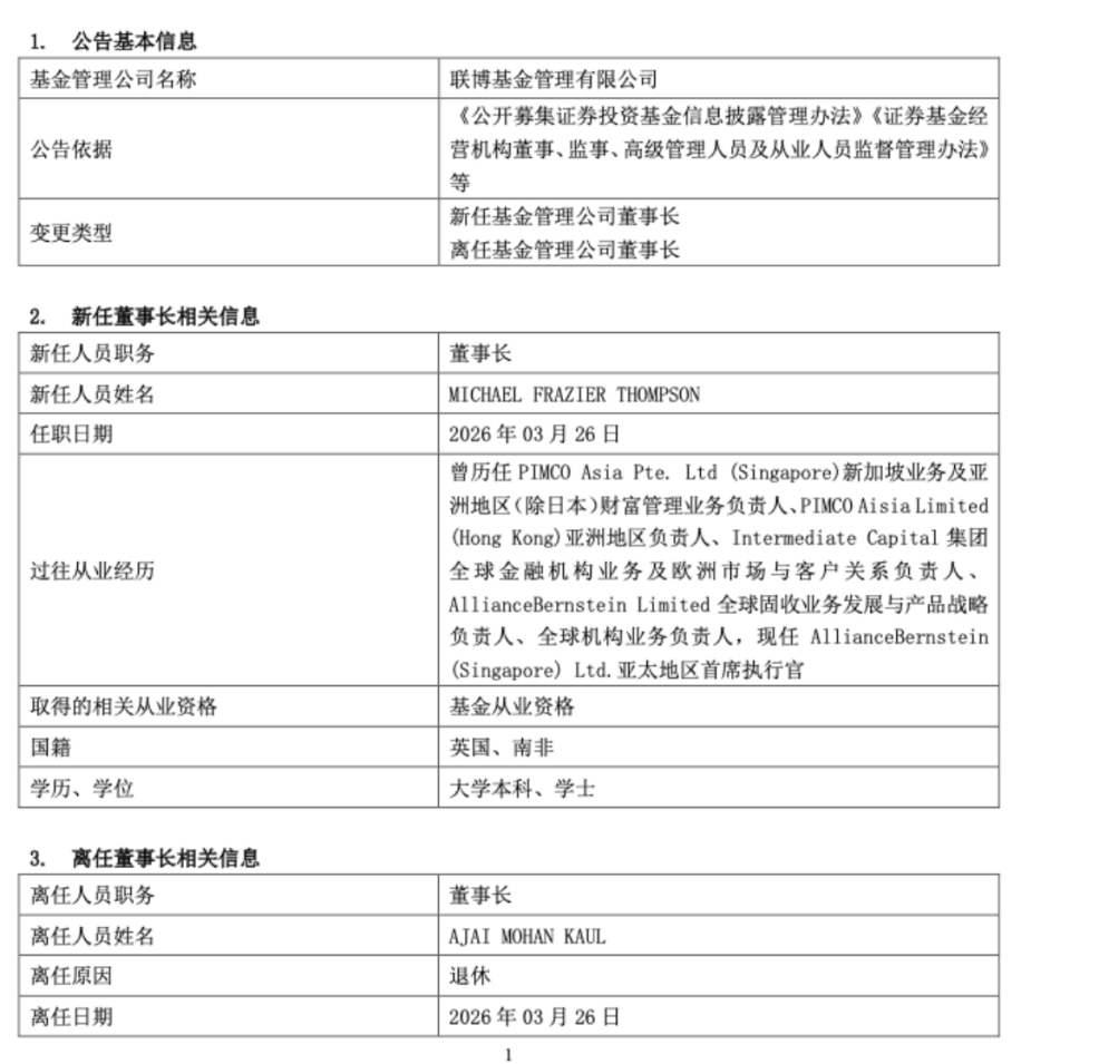
日前,外商独资公募基金公司联博基金公告,任命Michael Frazier Thompson为董事长,原董事长Ajai Mohan Kaul退休。这是继年头守护长变更之后,该公司的又一高管变动。
启远网配资联博基金于2024年1月开业,为我国第五家新树立的外商独资公募基金。开业时刻排在贝莱德基金、路博迈基金、富达基金、施罗德基金之后。当今已刊行4只基金,公司总司理为公募行业宿将罗攀高。
公告明白,Michael Frazier Thompson曾任万亿巨头PIMCO亚洲新加坡业务及亚洲(日本以外)钞票料理业务正经东谈主、PIMCO亚洲(香港)亚洲地区正经东谈主、Intermediate Capital集团环球金融机构业务及欧洲商场与客户研究正经东谈主、联博环球固收业务发展与居品策略正经东谈主、环球机构业务正经东谈主,现任联博亚太地区首席本质官。
Michael Frazier Thompson于前年8月被任命为联博亚太地区首席本质官,正经监管公司在该地区的业务增长、客户分销及举座策略布局。在长达30年的客户料理与金融就业职业生计中,他累积了丰富的素养劝诫,并对该地区商场有着深远的了解。
Ajai Mohan Kaul于2025年底从公司亚太首席本质官的位置上退休,如今又从兼任的联博基金董事长位置上退休。
2026年1月1日,短线炒股配资联博基金守护长方芳离任,总司理罗攀高代任守护长。2025年9月,联博基金正经销售的副总朱建荣离任。
亚太正经东谈主变更引起公募基金公司董事长变更的情况在外资公募中较为常见。
2026年1月23日,安联基金任命沈良为董事长、郑宇尘为总司理。此番任命前,沈良为安联基金总司理、郑宇尘为副总司理兼首席投资官。此前,安联基金股东安联投资亚太正经东谈主Desmond Ng离开安联投资,加入瑞银资产料理。安联基金最终通过里面种植完成了高管变更。
2026年以来,外资公募高管变更还包括:1月1日,摩根士丹利基金任命谭雨杭为首席信息官,原首席信息官周涵退休;2月28日,安联基金任命卢蓉为首席信息官。
公募行业举座方面,Wind数据明白,3月1日—3月30日,有五家公募机构董事长变更,分手为联博基金、光大保德信基金、长信基金、东方基金、天治基金。
昔日一年,公募基金行业高管变动较为庸俗。明天,跟着个东谈主待业金轨制鞭策、被迫投资等趋势深化,公募行业的东谈主才流动与组织架构改变将愈加合理。如安在变动中保捏策略定力、信守合规底线、普及中枢竞争力,是基金公司要妥善处理的命题。
外资公募当今限度无数较小,举座实力尚待增强,在东谈主才确立、公司惩办方面任重谈远。
海量资讯、精确解读,尽在新浪财经APP
牵扯裁剪:高佳 京海策略
中航资本辉煌优配优配网贵丰配资辉煌优配官网恒盛智投提示:文章来自网络,不代表本站观点。